63 / 275
組織は繋がり合う。
特許庁
しおりを挟む何故か、こんなサイトにも繋がった。
https://www.jpo.go.jp › 1.pdfPDF
国際登録出願制度 - 特許庁
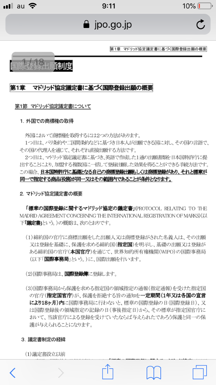
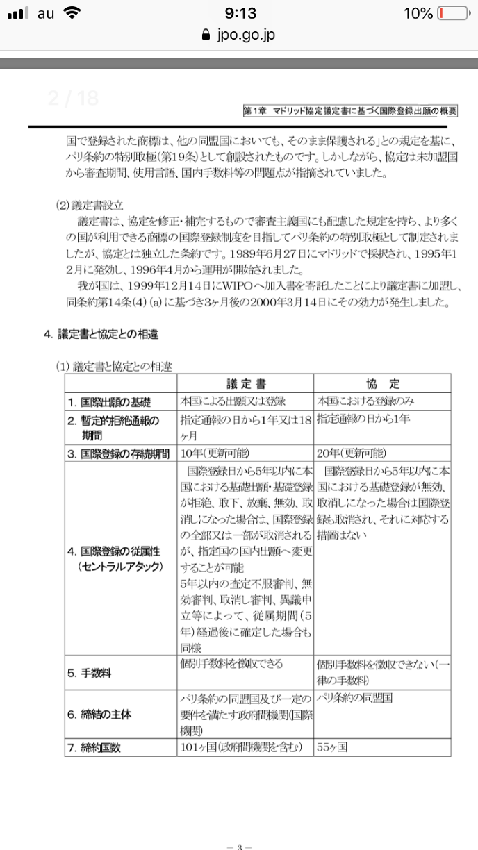
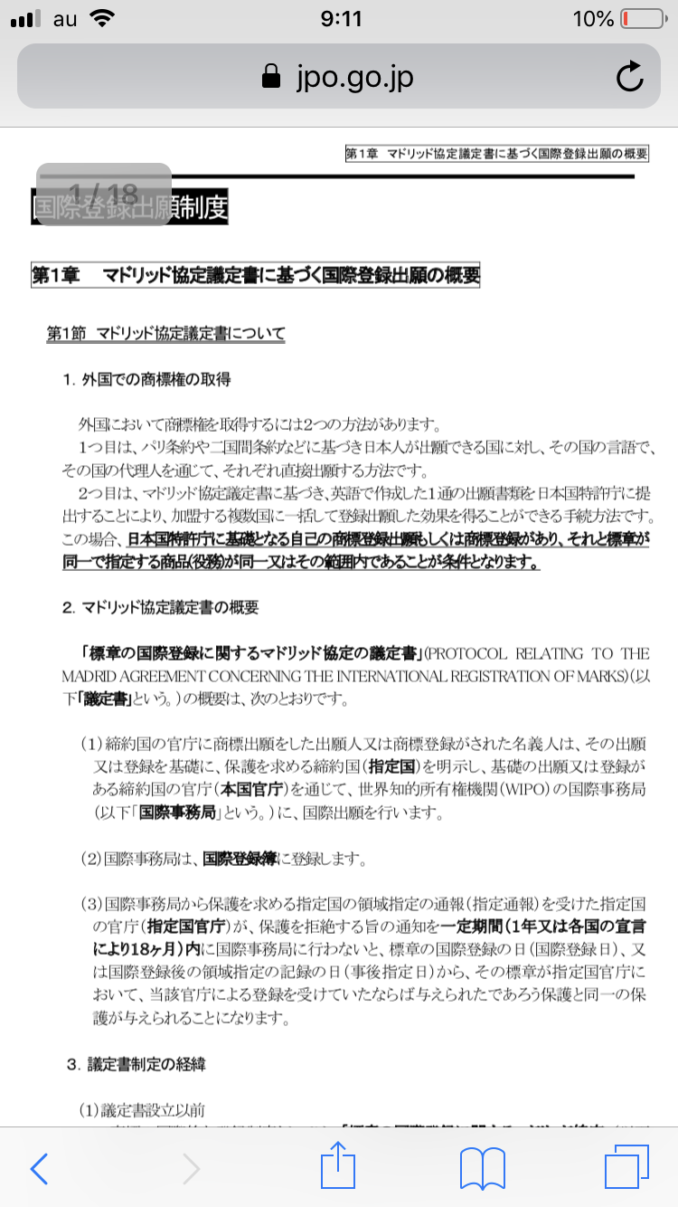
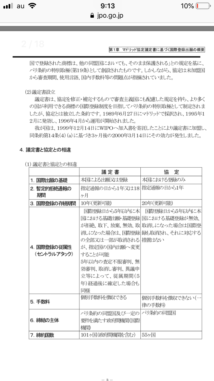
第1章 マドリッド協定議定書に基づく国際登録出願の概要. 2. 国際登録出願制度. 第1章 マドリッド .... ア
こんな書類も、見れます。
だからあれほど言ったじゃない。
人のスマホに入り込む行為は、自らの個人情報を晒しながら、入ってるって。
0
あなたにおすすめの小説
子供って難解だ〜2児の母の笑える小話〜
珊瑚やよい(にん)
エッセイ・ノンフィクション
10秒で読める笑えるエッセイ集です。
2匹の怪獣さんの母です。12歳の娘と6歳の息子がいます。子供はネタの宝庫だと思います。クスッと笑えるエピソードをどうぞ。
毎日毎日ネタが絶えなくて更新しながら楽しんでいます(笑)
どうしよう私、弟にお腹を大きくさせられちゃった!~弟大好きお姉ちゃんの秘密の悩み~
さいとう みさき
恋愛
「ま、まさか!?」
あたし三鷹優美(みたかゆうみ)高校一年生。
弟の晴仁(はると)が大好きな普通のお姉ちゃん。
弟とは凄く仲が良いの!
それはそれはものすごく‥‥‥
「あん、晴仁いきなりそんなのお口に入らないよぉ~♡」
そんな関係のあたしたち。
でもある日トイレであたしはアレが来そうなのになかなか来ないのも気にもせずスカートのファスナーを上げると‥‥‥
「うそっ! お腹が出て来てる!?」
お姉ちゃんの秘密の悩みです。
百合ランジェリーカフェにようこそ!
楠富 つかさ
青春
主人公、下条藍はバイトを探すちょっと胸が大きい普通の女子大生。ある日、同じサークルの先輩からバイト先を紹介してもらうのだが、そこは男子禁制のカフェ併設ランジェリーショップで!?
ちょっとハレンチなお仕事カフェライフ、始まります!!
※この物語はフィクションであり実在の人物・団体・法律とは一切関係ありません。
表紙画像はAIイラストです。下着が生成できないのでビキニで代用しています。
あるフィギュアスケーターの性事情
蔵屋
恋愛
この小説はフィクションです。
しかし、そのようなことが現実にあったかもしれません。
何故ならどんな人間も、悪魔や邪神や悪神に憑依された偽善者なのですから。
この物語は浅岡結衣(16才)とそのコーチ(25才)の恋の物語。
そのコーチの名前は高木文哉(25才)という。
この物語はフィクションです。
実在の人物、団体等とは、一切関係がありません。
ワルシャワ蜂起に身を投じた唯一の日本人。わずかな記録しか残らず、彼の存在はほとんど知られてはいない。
上郷 葵
歴史・時代
ワルシャワ蜂起に参加した日本人がいたことをご存知だろうか。
これは、歴史に埋もれ、わずかな記録しか残っていない一人の日本人の話である。
1944年、ドイツ占領下のフランス、パリ。
平凡な一人の日本人青年が、戦争という大きな時代の波に呑み込まれていく。
彼はただ、この曇り空の時代が静かに終わることだけを待ち望むような男だった。
しかし、愛国心あふれる者たちとの交流を深めるうちに、自身の隠れていた部分に気づき始める。
斜に構えた皮肉屋でしかなかったはずの男が、スウェーデン、ポーランド、ソ連、シベリアでの流転や苦難の中でも祖国日本を目指し、長い旅を生き抜こうとする。
ユーザ登録のメリット
- 毎日¥0対象作品が毎日1話無料!
- お気に入り登録で最新話を見逃さない!
- しおり機能で小説の続きが読みやすい!
1~3分で完了!
無料でユーザ登録する
すでにユーザの方はログイン
閉じる



